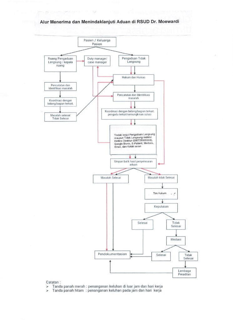
Alur Pengaduan

Skip to content